您所在的位置:首页 - 科研动态

科研动态

我校喜获6项2023年度高等教育研究课题立项

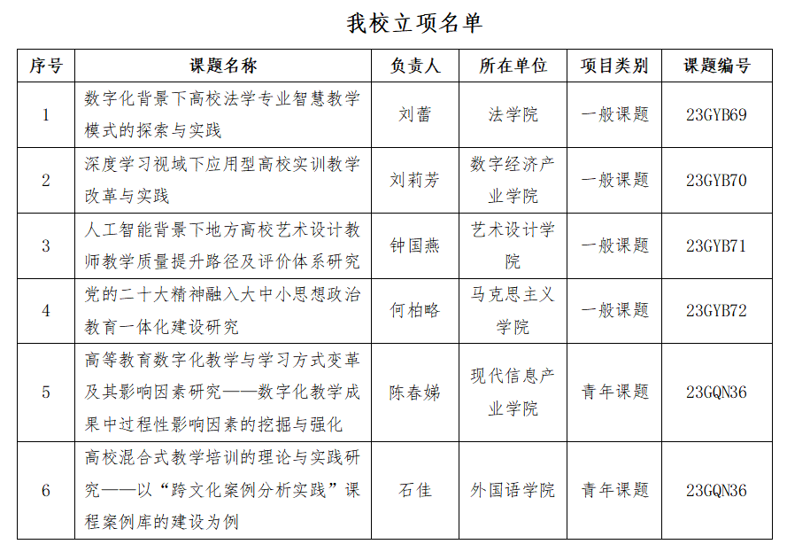
日前,广东省高等教育学会公布了《广东省高等教育学会关于“十四五”规划2023年度高等教育研究课题立项名单的公告》。公告显示,我校共有6个项目获得立项,其中,一般课题4项,青年课题2项。

本次成功立项,既是对学校长期以来深入开展课程思政、产教融合、教学科研工作成绩的肯定,也为进一步拓宽人才培养思路及提高教师科研水平奠定了良好基础。未来我校将继续以“立德树人、服务需求、提高质量、追求卓越”为工作主线,营造良好学术氛围,推动科研质量不断提升。

我校立项名单.png